不明原因发热(Fever of Unkown Origin,FUO)是临床诊疗工作的难点,几乎各个科室均会遇到FUO的患者。随着医学进步,FUO的分类、诊断和治疗均发生巨大变化。
2022年2月3日,《新英格兰医学杂志》(NEJM)发表综述,系统总结了关于FUO的定义、病因、诊断以及治疗的最新进展。我们在此简介其主要内容。阅读全文翻译,请访问《NEJM医学前沿》官网、APP或点击微信小程序图片1。
1
小程序
1961年,Petersdorf和Beeson将FUO定义为体温至少持续3周≥38.3℃,并且在住院检查1周的情况下未得到诊断。随着门诊医疗的发展,Durack和Street的修订版标准将检查时间缩短至住院3日或至少3次门诊就诊。
FUO并非生物学上的统一现象,而是多种不同疾病过程的共同表现。根据宿主的免疫状态、患者是否住院以及旅行史,FUO有不同的分类。关于FUO的精确时间节点或诊断标准,目前并未达成普遍共识。例如,荷兰的两项前瞻性研究将FUO定义为在广泛检查的结果呈阴性的情况下,体温超过38.3℃,且持续3周以上,与此同时他们承认减少FUO病例中偏倚的合理方法可能是弃用基于时间的标准。
尽管目前提出的FUO定义都是主观的,但其核心特征是经过住院或门诊的合理检查,未能确定发热原因,并且发热持续足够长的时间,以排除自限性发热。负责治疗发热患者的临床医师应该知晓这些争议、复杂性和细微差别,而且诊疗可能的FUO患者时,不应采用严格且任意制订的步骤,而应细致客观评估患者已发热多长时间,以及是否实施了一系列全面检查。尽管建立FUO诊断之前应进行的具体检查项目尚有争议,但认为患者患FUO之前一般应进行最低限度的检查(图1),而且应认识到,具体检查项目可能因流行病学、宿主、资源相关和其他因素而异。还应认识到,各项检查可以不同时进行,而是在不断纳入或排除各种诊断结果的过程中序贯进行。
图1. 建议对不明原因发热采取的诊断和治疗步骤(FUO)
发热的后遗症
关于发热对疾病结局产生的影响,人们的观点在几千年间不断演变。自19世纪初以来,发热被广泛认为有害。然而,几百万年来,发热在动物界的系统发生中一直是保守的,这提示发热对宿主有潜在益处。大多数致病细菌是中温细菌(即约35℃最有利于其生长的微生物),而发热范围的体温会抑制其增殖。发热还会产生肝脏的铁螯合化合物(这些化合物与微生物复制所需的游离铁结合),增强抗生素的抗菌活性,诱导热敏休克蛋白(它可激活宿主防御),并增强T细胞应答。一项研究表明,危重患者高达39.5℃的体温并无不良影响,甚至可能与良好结局相关。然而,通过外部手段提高患者体温并无益处。
FUO原因随时间的变化
FUO原因在过去一个世纪里发生了巨大转变。文献的总体观点是与二十世纪早期和中期相比,在当前时代,FUO的感染性原因减少,而自身免疫疾病或自身炎症疾病增多。FUO原因随国家、医院类型(三级医院 vs. 社区医院)和患者人群而异。1994—2004年和2005—2015年的两篇系统综述表明,感染仍然是FUO的主要病因。较低收入地区和较高感染率之间似乎有可能存在关联。
即使在当今时代,仍有高达51%的FUO病例未能确诊。病例未能确诊的可能性在较高收入地区可能更高,这一关联的原因可能是患“难以诊断”疾病的患者比例过高。
FUO分类
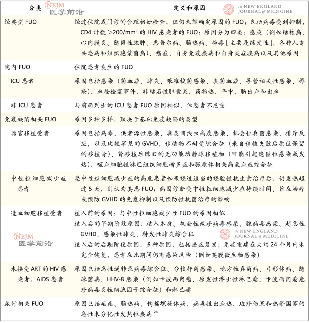
在历史上,FUO被分为经典病例、院内病例、免疫缺陷相关病例和旅行相关病例(表1)。尽管有其局限性,但上述分类提供了一个有用框架,我们可以据此诊疗长期发热患者。
表1. 不明原因发热(FUO)的大类
经典型FUO
虽然大多数病毒感染具有自限性,但做出诊断可能可以减少诊断检查的费用和抗生素用药。在中国的一项研究中,通过血浆聚合酶链反应(PCR)检测法,研究者在1/3的FUO患者中检测出人类疱疹病毒,包括分别在15.1%、9.7%、14.0%和4.8%的患者中检测出的巨细胞病毒(CMV)、EB病毒(EBV)、人类疱疹病毒6型(HHV-6)和HHV-7,10.2%的患者同时感染不同病毒。
发热可单独出现,也可伴有转氨酶水平升高或血液学异常;伴有血液学异常的发热最常见于EBV病毒血症。然而,在疱疹病毒复制的病例中,有许多是在其他病程背景下发生的潜伏性感染复活,而不是FUO的主要原因。传染性单核细胞增多症的临床表现可能因年龄而异。因此,对于所有FUO患者都应考虑单核细胞增多症,不论其年龄大小。HHV-6和HHV-8检测通常只对免疫能力低下患者进行;HHV-7的致病性尚有争议。动物源性病毒是FUO的一个考虑因素,尤其是伴有脑膜脑炎时。
3. 真菌感染
地方性真菌病(组织胞浆菌病、芽生菌病、球孢子菌病和副球孢子菌病)在有免疫能力和免疫能力低下的宿主中可能均与FUO相关,其中主要发生于免疫能力低下人群的马尔尼菲蓝状菌病(talaromycosis)除外。而机会性侵袭性真菌病,例如曲霉菌病、毛霉菌病和由新型隐球菌引起的隐球菌病主要发生于免疫能力低下人群。各种地方性真菌病具有互相重叠且非特异性的临床表现,包括B症状以及肺部或肺外症状。旅行史可能有助于建立诊断。然而,真菌病流行的地区可能随着时间推移而改变。
4. 其他感染
约有一半的人类病原体是通过媒介传播或动物源性的病原体,而这些感染通常表现为FUO(图2C和图2D)。一般并无明确的动物源性病原体或节肢动物接触史。此外,互相重叠且非特异性的临床表现(可能包括皮疹、血细胞减少和转氨酶水平升高)以及缺乏现成的实验室检测方法常导致诊断延迟。
5. 癌症
癌症约占FUO病例的2%~25%。最常伴发FUO的肿瘤包括肾细胞癌、淋巴瘤、肝细胞癌和卵巢癌、心房黏液瘤和卡斯尔曼病(表2)。生成致热细胞因子或自发性肿瘤坏死(伴或不伴继发感染)可能是大多数癌症相关发热的基础原因。有研究者提出通过“萘普生激发”的方式鉴别癌症引起的FUO和感染引起的FUO。尽管临床医师可能选择使用萘普生缓解发热症状,但萘普生缓解或消除发热之后,并不意味着无须对感染进行严格评估。
表2. FUO的部分恶性肿瘤、自身炎症和自身免疫及其他原因
6. 自身炎症疾病和自身免疫疾病
自身炎症疾病和自身免疫疾病占FUO病例的5%~32%。我们新近对这些疾病机制的了解表明它们是两类不同的疾病。单纯自身炎症疾病(例如周期性发热综合征)属于白介素-1β反应、白介素-18反应或两种反应失调的固有免疫障碍,而自身免疫疾病(例如自身免疫性淋巴组织增生综合征)则涉及适应性免疫,由1型干扰素反应驱动。其他疾病(例如成人期发病的斯蒂尔病和类风湿关节炎)具有可变或同时存在的自身炎症和自身免疫特征(表2)。老年人巨细胞动脉炎和风湿性多肌痛以及年轻患者的成人期发病的斯蒂尔病常伴有发热。炎症标志物升高虽然常见,但不具有特异性。
免疫重建综合征(它代表了免疫抑制逆转时对机会性病原体的异常重建免疫)是FUO的一个新原因。但该综合征并不局限于免疫缺陷宿主。早在人类免疫缺陷病毒(HIV)感染出现之前,人们已在结核病和麻风病患者中观察到因病原体相关免疫抑制逆转而导致的与免疫重建综合一致的疾病,只是当时尚不知晓这一疾病。如果在微生物感染受到控制后出现与炎症组织疾病相关的发热,则应怀疑免疫重建综合征。HIV感染者、器官移植受者、产后妇女、中性粒细胞减少的宿主和接受抗肿瘤坏死因子α(TNF-α)治疗的患者均有风险。
7. 其他原因和药物热
据估计,住院患者有3%~7%的发热可归因于药物。然而,由于缺乏局灶征象,药物热常被忽视。嗜酸性粒细胞增多、相对心动过缓和皮疹分别发生于约25%、10%和5%的病例。近1/3的药物热是由抗生素引起,最常见的是β-内酰胺类抗生素。药物反应伴嗜酸性粒细胞增多和全身性症状(DRESS)是一种以重度皮疹、发热、内脏受累、淋巴结肿大、嗜酸性粒细胞增多和非典型淋巴细胞增多为特征的疾病。
高热药物综合征(例如5-羟色胺综合征和神经阻滞剂恶性综合征)可能是药物的特发性或已知副作用。5-羟色胺综合征是由刺激5-羟色胺受体中5-羟色胺家族的药物引起。由于5-羟色胺能药物的使用越来越多,该疾病的发病率正在上升。如果与5-羟色胺能治疗药物联用,数种非处方药、非法物质和草药制品也可能引发5-羟色胺综合征。神经阻滞剂恶性综合征与多巴胺受体阻滞剂(例如抗精神病药)相关,可能被误诊为5-羟色胺综合征。实验室检查结果异常(例如白细胞增多)是神经阻滞剂恶性综合征的特征,这进一步混淆了疾病诊断。药物热的其他原因在表3中列出。
表3. 经典型FUO的药物相关原因
院内FUO
医学进步导致住院患者中的持续发热和不明原因发热发病率增加,这一综合征常使临床医师感到受挫,并被称为“可以有太多原因的发热”。院内FUO患者的检查项目与经典型FUO的检查项目有重叠,但也有差异,表现在前者通常不评估不寻常感染、自身免疫疾病和癌症。所做的评估(尤其是对于慢性危重患者)应首先关注院内感染,包括血管导管相关感染、尿路感染、肺炎、腹腔内感染、鼻窦炎和艰难梭菌感染。然而,初始培养和影像学检查结果通常无发现。事实上,一项研究表明,31%的发热危重患者患的是非感染性发热,包括脑损伤、血栓栓塞事件或药物引起的神经源性发热。在感染性发热患者和非感染性发热患者中,白细胞增多的频率和程度相似,因此无法通过这一指标可靠地鉴别两种状况。
不明原因发热在术后患者中也很常见。术后早期发热大多具有自限性。心脏、骨科或神经外科手术后的吻合口瘘、血肿、痛风急性发作(由血容量减少和组织缺氧引起)、血栓栓塞事件、补片或移植物相关感染以及人型支原体感染是术后FUO的众多原因中的一部分。与普遍观点不同,几乎没有证据表明肺不张是发热原因。
免疫缺陷和FUO
去几十年间,免疫抑制和免疫刺激疗法得到了发展。考虑到免疫能力低下状况的生物学差异,不可能对免疫缺陷相关FUO做出统一定义。尽管如此,通常仍然应该应用基于时间和质量的标准,但由于基础的宿主因素,这些标准可能不同于定义经典型FUO的标准。
1. HIV感染者
HIV感染者的发热可能是由急性逆转录病毒综合征引起,该综合征在感染后约2周出现,表现为单核细胞增多症样综合征和皮疹(图2E)。在获得性免疫缺陷综合征(AIDS)患者中,机会性感染和癌症是FUO的主要原因。
然而,抗逆转录病毒疗法(ART)已经将HIV感染转化为慢性病,与AIDS相关的机会性感染已经很少见。因此,在21世纪,与HIV相关的FUO可重新分类为接受ART患者发生的FUO(该人群的检查项目与未感染HIV的人群相似)和未接受ART患者发生的FUO)。如果AIDS患者在开始接受ART后出现FUO,应考虑免疫重建综合征。
2. 器官移植受者
在3,626名器官移植受者中,有1.4%的人出现FUO;一半以上是由感染引起。随着抗病毒药预防性用药的改进,CMV已成为FUO的不太常见的原因。其他病毒性原因(例如与EBV相关的移植后淋巴组织增生性疾病,以及腺病毒、HHV-6、细小病毒B19或HHV-8感染)仍然是器官移植受者发生FUO后的考虑因素。粪类圆线虫高度感染综合征和播散性组织胞浆菌病常在发热移植受者的诊断中被遗漏。免疫或手术并发症也是移植后发热的原因。对于器官移植受者的FUO,以下几种情况虽然罕见,但也应考虑:抗胸腺细胞球蛋白或阿仑单抗引起的血清病、排斥反应、移植物抗宿主病(GVHD)和噬血细胞性淋巴组织细胞增多症。
3. 血液系统癌症患者
在接受旨在诱导缓解的化疗的血液系统癌症患者中,以及造血细胞移植受者在植入之前,发热的情况普遍。上述人群出现长期、重度中性粒细胞减少的风险高。患者在中性粒细胞减少期间出现发热的原因通常是中性粒细胞减少、黏膜炎和导管导致宿主防御能力受损,进而导致内源性细菌或真菌菌群转移到血流内。可确定病原体的患者只有约1/3,并且发热可在患者接受适当抗微生物剂治疗的情况下持续5天(中位数)。
造血细胞移植受者可在植入后的早期出现发热,原因包括细胞植入、感染性或非感染性肺综合征(例如特发性肺炎综合征)、真菌感染、CMV、EBV和HHV-6等疱疹病毒复活(尤其是脑膜脑炎)、腺病毒感染、超急性GVHD或其他因素。在植入后的后期,造血细胞移植后不明原因发热的原因广泛,包括GVHD、机会性霉菌感染、移植后淋巴组织增生性疾病和癌症复发。
接受CAR T细胞治疗的患者中约有92%出现发热。大多数发热出现在接受上述治疗后3周内,目前认为其原因是细胞因子释放综合征(CRS)。与CRS相关的体温可能非常高,而且所有患者均接受抗生素治疗,所做的检查往往没有发现。由于缺乏生物标志物检测法,CRS仍然是一种排除性诊断。
4. 接受其他免疫抑制治疗的患者
对于医源性免疫抑制期间出现发热的患者,都应仔细评估常见和机会性感染。例如,接受抗TNF-α疗法的患者可能出现李斯特菌病、带状疱疹和肉芽肿性感染。使用利妥昔单抗与支原体和侵袭性脲原体感染引起的骨关节感染相关。而阻断T细胞抑制信号并增强对癌症的免疫应答的检查点抑制剂疗法可能因自身反应而导致各种炎症反应,包括不伴有感染的发热、器官炎症、皮疹和腹泻。
返乡旅行者
1996—2011年,在82,825名就医的西方旅行者中,4.4%患急性疾病;最常见的感染是疟疾(76.9%的旅行者)、肠热病(18.1%)和钩端螺旋体病(2.4%)。从旅行至就诊的中位时间为16天;有91%的返乡旅行者出现发热,0.4%死亡。恶性疟主要是在西非感染,肠热病在印度次大陆感染,钩端螺旋体病在东南亚感染。
诊断
治疗
未来方向
参考文献
Haidar G, Singh N. Fever of unknown origin. N Engl J Med 2022;386:463-77.

