2020年6月,Chest发表了一篇关于免疫缺陷宿主肺炎的治疗共识文章(Treatment of Community-Acquired Pneumonia in Immunocompromised Adults: A Consensus Statement Regarding Initial Strategies),下面介绍如下。
原文链接
https://doi.org/10.1016/j.chest.2020.05.598
摘要
背景
社区获得性肺炎 (CAP) 指南通过标准化初始经验性治疗方案改善了 CAP 患者的预后。免疫缺陷患者被排除在CAP指南之外,因为他们需要更复杂的、个性化的治疗,并且免疫缺陷患者有更宽的潜在病原体谱。他们也被排除在用于支持指南建议的关于抗生素疗效的大型前瞻性研究之外。
与此同时,由于各种原因,面临肺炎风险的免疫缺陷患者正在增加(1) 癌症患者或器官移植接受者存活时间延长;(2)患者的免疫缺陷状态被更好地识别;(3)其他危险群体,如接受肿瘤新型免疫调节疗法的患者增加;(4)新的免疫调节药物的批准。
因此亟需对于免疫缺陷宿主肺炎的初始经验性治疗达成共识。
研究设计和方法
对非免疫缺陷宿主肺炎患者及早和充分的经验性治疗降低了其发病率和死亡率,本共识试图将相同的原则应用在免疫缺陷宿主肺炎的治疗中。本共识中的建议基于对文献的回顾性研究和专家小组的临床经验。
这份共识文件是由一个由45名医生组成的小组提出,他们具有治疗免疫缺陷宿主肺炎的经验。以下5个选项用于评估同意或不同意每个建议:强烈不同意(1),不同意(2),中立(3),同意(4),强烈同意(5)。一旦超过75%的专家同意或强烈同意某一具体建议,就达成了一项共识。
结果
该小组重点讨论了21个问题。该小组在确定免疫缺陷人群、选择护理地点、潜在病原体、应进行的微生物研究、经验性治疗的一般原则和实证治疗等方面达成了共识。为免疫缺陷宿主肺炎的初始治疗提供了一般建议。
关键词:社区获得性肺炎、免疫缺陷宿主肺炎
共识内容
A. 人群定义
共识1:关于哪些患者应被视为免疫缺陷尚无共识。现在的共识是:如果患者的基础疾病或使用的药物导致免疫系统改变,使其被常见微生物或机会致病菌感染肺炎的风险增加,应被认为免疫缺陷。
列举导致患者免疫缺陷的原因如下:
B. 护理地点
共识2:关于免疫缺陷宿主肺炎的住院决策应基于有较低的入院门槛的临床判断。
考虑到免疫缺陷宿主肺炎的严重程度评分尚未得到充分验证,因此住院决策主要基于临床判断。胸部CT相较于胸部X线能更好的给出是否适合入院的决定。缺氧程度也可作为一项可靠的临床指标,在非免疫缺陷宿主肺炎患者中,血氧饱和度<92%被认为是适合入院的阈值。
C. 可能病原体
共识3:能够导致免疫缺陷宿主肺炎的核心呼吸道病原体应与非免疫缺陷宿主肺炎的核心呼吸道病原体相同。
下表列举了可导致免疫缺陷宿主肺炎的核心呼吸道病原体。

共识4:除了核心呼吸道病原体之外,应将注意力集中在可能导致免疫缺陷宿主肺炎且可以使用抗微生物药物治疗的呼吸道病原体上。不同原因导致的免疫缺陷将导致不同的易感微生物谱。
下表列出了常见的呼吸道病原体,这些病原体(1)可能导致免疫缺陷宿主肺炎,并且(2)可以使用抗微生物药物治疗。

下表列出了特定的免疫缺陷类型和对应的潜在呼吸道病原体。

D. 微生物学工作
共识5:应该对免疫缺陷宿主肺炎的住院患者进行全面的微生物学检查,目的是进行以病原体为导向的治疗和降级治疗。
降级治疗很重要,因为广谱治疗可能导致耐多药微生物的产生、毒性风险增加、药物-药物相互作用以及整个社区的抗菌管理负担增大。进行降级治疗的主要方法是确定导致肺炎的病原体,因此全面的微生物学检查至关重要。另一个原因是,机会性致病菌的治疗非常复杂,并且会因为广谱抗菌药物的毒性和药物-药物相互作用而变得更加复杂。
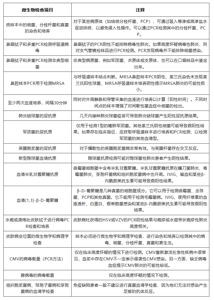
下面列出了可以在免疫缺陷宿主肺炎的住院患者中可以进行的微生物学检查。

共识6:对于免疫缺陷宿主肺炎患者,应进行个体化的支气管镜检查或支气管肺泡灌洗。决策取决于患者的状态、临床风险和医生团队的技术能力。且检查应尽早进行,避免经验性治疗影响结果。
共识7:对免疫缺陷宿主肺炎住院患者的BALF样本进行的微生物检查项目取决于患者临床表现、可能的病原体类型。
下表列出了可以对免疫缺陷宿主肺炎的BALF样本进行的微生物学检查。

E. 经验疗法:一般原则
共识8:没有其他耐药细菌感染风险的免疫缺陷宿主肺炎患者可以接受仅针对核心呼吸道病原体的初始经验性治疗。
共识9:下列情况应将经验性治疗扩展到核心呼吸道病原体之外,当(1)存在耐药微生物或机会致病菌的危险因素,并且(2)推迟经验性治疗将使患者面临更高的死亡风险。
共识10:重症肺炎或需要ICU护理的肺炎可作为开始对耐药革兰氏阳性菌和耐药革兰氏阴性菌进行经验性治疗的指征,如果后续未鉴定出对多种药物具有耐药性的病原体,则可迅速降级。
F. 经验疗法:特定病原体
共识11:对于在过去12个月中有耐甲氧西林金黄色葡萄球菌(MRSA)定植或感染史的免疫缺陷宿主肺炎患者,应进行覆盖MRSA的初始经验性治疗。
万古霉素(vancomycin)或利奈唑胺(linezolid)是针对MRSA初始经验治疗的一线用药。
共识12:对于有广谱抗生素的住院史、经历过气管切开术、中性粒细胞减少症或肺部基础疾病(例如囊性纤维化,支气管扩张,需要使用糖皮质激素和抗生素的反复发作的COPD)、过去的12个月内有过耐药革兰氏阴性菌的定植或感染史的免疫缺陷宿主肺炎患者,应进行覆盖耐药的革兰氏阴性菌的经验性治疗。
核心治疗方案应包括有抗铜绿假单胞菌活性的β-内酰胺类抗生素,例如哌拉西林-他唑巴坦(piperacillin-tazobactam)或碳青霉烯(carbapenem)。
共识13:建议在有MDR革兰氏阴性菌,例如产生广谱β-内酰胺酶的肠杆菌科(β-lactamase-producing Enterobacteriaceae)、产生碳青霉烯酶的肠杆菌科(Carbapenemase-producing Enterobacteriaceae)、MDR假单胞菌(MDR Pseudomonas)或MDR不动杆菌(MDR Acinetobacter)定植或感染史的患者中,应进行覆盖MDR革兰氏阴性菌的经验性治疗。
经验治疗方案中应考虑添加头孢他啶-阿维巴坦(ceftazidime-avibactam),头孢洛赞-他唑巴坦(ceftolozane-tazobactam)或美罗培南-瓦巴巴坦(meropenem-vaborbactam)。当无法获得上述药物时,可在传统的β-内酰胺类抗生素中添加多粘菌素类(polymyxin ),如粘菌素(colistin)。
共识14:对于有双侧弥散性间质浸润或肺泡阴影的、未接受吉式肺孢子菌肺炎(Pneumocystis jirovecii pneumonia,PCP or PJP)预防治疗的患者,以及那些(1)新诊断或未接受抗逆转录病毒治疗的HIV患者,或CD4计数小于200/μL或低于14%的患者;(2) 免疫细胞缺陷导致免疫缺陷的非艾滋病毒患者,如使用糖皮质激素或细胞毒性药物,应扩展经验性治疗以覆盖吉式肺孢子菌肺炎。
建议在经验性治疗中添加复方新诺明(Trimethoprim / Sulfamethoxazole, TMP-SMX),每天15-20 mg/kg,分3-4次给药。对于室内氧分压<70 mm Hg 和/或肺泡动脉氧分压差≥ 35 mm Hg的HIV感染患者可以辅助使用糖皮质激素。
共识15:对于有重症和长期的中性粒细胞减少症、肺部影像存在被磨玻璃样或空洞包围的结节的癌症或化疗的肺炎患者,应扩展经验性治疗以覆盖如曲霉菌( Aspergillus)等丝状真菌导致的肺炎。使用肿瘤坏死因子抑制剂,如依那昔普(etanercept)、英夫利昔单抗(infliximab)或阿达木单抗(adalimumab)治疗的患者也面临真菌性肺炎的风险。
伏立康唑(voriconazole)是侵入性曲霉菌病的一线治疗药物,但不建议经验性使用,因为这些患者也面临其他对伏立康唑有抗药性的丝状真菌的感染风险(如毛霉菌)。建议将两性霉素(amphotericin)脂质体作为初始经验性治疗的一部分,剂量为每天5-7.5mg/kg。Isavuconazole可以作为两性霉素的替代药物,起始剂量每8小时200mg。
共识16:在有重症和长期的中性粒细胞减少症、肺部影像存在结节或反光晕征、有胸腔积液的癌症或化疗患者中,应扩展初始的经验性治疗以覆盖如毛霉菌( Mucorales)等丝状真菌导致的肺炎。
建议将两性霉素(amphotericin)脂质体作为初始的经验性治疗的一部分,剂量为每天5-7.5mg/kg。Isavuconazole可以作为两性霉素的替代药物,起始剂量每8小时200mg。
共识17:对于进行过心脏、肺、肝脏或造血干细胞移植的肺炎患者、有肺或脑脓肿的患者、未接受复方新诺明(Trimethoprim / Sulfamethoxazole, TMP-SMX)预防的患者,应扩展初始经验性治疗以覆盖诺卡氏菌属(Nocardia)导致的肺炎。
建议在初始经验性治疗中加入复方新诺明,剂量为每天15mg/kg,分3-4次静脉注射给药。诺卡式菌属对其很少出现抗药性。利奈唑胺(linezolid)可以作为复方新诺明的替代药物。
共识18:建议在肺部影像有双侧网织结节样浸润且有水疱的患者中扩展经验性治疗以覆盖水疱带状疱疹病毒(varicella-zoster virus)导致的肺炎。
建议在初始经验性治疗中加入阿昔洛韦(acyclovir),每 8 小时静脉注射 10-15 mg/kg。
共识19:建议在近期进行肺移植或造血干细胞移植的双侧间质性肺炎的患者中扩展经验性治疗以覆盖巨细胞病毒(cytomegalovirus)导致的肺炎。
建议在初始经验性治疗中加入甘西洛维尔(ganciclovir),剂量为每12小时静脉注射5mg/kg,根据患者肾功能调整剂量。
共识20:不建议扩展经验性治疗以覆盖可能由结核分歧杆菌(Mycobacterium tuberculosis)导致的免疫缺陷宿主肺炎,应在确诊后进行对症治疗。分枝杆菌引起的肺部感染(如结核病)在使用TNF抑制剂治疗的患者和长期服用高剂量类固醇的患者中常见。
一个例外是有近期结核暴露史、具有与结核病相似的临床表现和影像学特征、患有重症肺炎的HIV感染患者。在这些患者中,应进行结核病的经验性治疗并等待微生物检查结果。
共识21:不建议扩展经验性治疗以覆盖可能由寄生虫导致的免疫缺陷宿主肺炎。应在明确寄生虫种类后进行对症治疗。
可以在免疫缺陷宿主中导致肺炎的寄生虫包括粪小杆线虫(Strongyloides stercoralis)和弓形虫(Toxoplasma gondii)。
有类圆线虫属(Strongyloides)超感染综合征风险的患者包括那些进行过实质器官移植、造血干细胞移植或联合使用高剂量和长期的糖皮质激素(如强的松 ≥20mg/天或等效剂量的其他糖皮质激素,超过1个月)和细胞毒性药物的患者。建议对超感染综合征患者使用双氢除虫菌素(ivermectin)治疗。
弓形虫肺炎的发生是由于下列原因导致的潜伏感染的重新激活(1)新感染HIV且未接受抗逆转录病毒治疗的患者,或CD4计数小于100/μL或低于14%的患者;(2) 由于高剂量和长期糖皮质激素与细胞毒性药物联合使用而出现免疫细胞缺乏导致的免疫缺陷的患者。建议对弓形虫导致的免疫缺陷宿主肺炎使用苯丙胺和磺胺治疗。
讨论
本共识为免疫缺陷宿主肺炎的初始治疗提出了一般性建议。尽管在特定情况下的特定病原体建议进行经验性治疗,但应尽快确定病因和进行治疗降级。选择经验治疗时,考虑当地易感微生物谱也很重要。如果有证据支持感染需要高度专业化管理(例如巨细胞病毒或毛霉菌感染),则在开始初始经验治疗后,应强烈考虑迅速转移至三级医疗机构。如果有经验丰富的呼吸科和传染病专家可以参加管理,则无需转移到专业中心。
本共识的缺点是将影响免疫系统不同部分的异质性疾病简化为一种免疫缺陷类型。另一个缺点是无法提供支持一些建议的参考资料。现有文献只评估了已被确定的会导致肺炎的病原体的抗微生物治疗结果,对于可能导致免疫缺陷宿主肺炎的潜在病原体的抗微生物治疗结果缺乏文献支持。缺乏大型的、前瞻性的、比较不同的经验性治疗方案在免疫缺陷的患者中疗效的临床研究。因此需要强调此共识中提出的建议主要基于专家意见。另外,随着二代测序技术(NGS)的成熟,使用NGS免疫缺陷宿主肺炎进行病原体检测和诊断成为了一项高效的方法 [1]。研究显示NGS相较于传统的微生物检测项目,提高了免疫缺陷宿主肺炎患者(使用糖皮质激素)的预后 [2]。
编者介绍

刘正平
清华大学临床八年制医学博士在读,曾赴美国匹兹堡大学访学两年,现于北京协和医院进行临床学习。
支持单位:拜耳医药保健有限公司
                        
        